RCD交流非线性负载主要用于电力、船舶、广电、电信等部门以及UPS、逆变器、开关电源、等生产厂家的交流电器产品带非线性负载类的性能检测和老化测试;
一. 概述
RCD负载是一种非线性负载,由二极管(D)电阻(R))电容(C))组成,一般也称整流性负载;
RCD负载最大特点是:负载施加正弦波电压时,由于非线性特征,电流波形不是正弦波,而是具有尖峰和间断特征;

(理论上电压波形是正弦波,但实际应用中电压波形削顶或缺角);
RCD交流非线性负载主要用于电力、船舶、广电、电信等部门以及UPS、逆变器、开关电源、等生产厂家的交流电器产品带非线性负载类的性能检测和老化测试;
二. 整机示意图:
1. 尺寸:W*D*H 560*580*850mm;
2. 颜色:RAL7035;

一. 操作-面板:
1. 闭合“工作电源”开关,开关指示灯亮,风扇转动,表头启动;
2. 如有负载输入,“负载指示”灯亮,表头会显示输入电压;
3. 如需对机器进行断路投载,向上闭合“短路”断路器,测试完成后向下拨到OFF;
4. 按SOP,选择带载模式:R载或RCD载;
5. 选择所需的R载,向上闭合对应断路器,多个自由组合;
6. 选择所需的RS载,向上闭合对应断路器,多个自由组合,R载模式不用闭合RS档);
7. 选择所需的C载,向上闭合对应断路器,多个自由组合,R载模式不用闭合C载档);
8. 最后闭合“总投载”进行带载测试;
9. 带载测试完成后,请先断开“总投载”,再断开R载C载 RS开关;过5~10分钟负载温度降到安全范围后再断开“工作电源”开关;
10. 如果负载内部温度过高,过温报警器会声光报警,同时会切断负载带载;
11. 在带载进行中,表头会显示实际的电压/电流/功率/PF,以作测试参考用;
12. R载模式参数表:
R档位 | R1 | R2 | R3 | R4 | R5 | R6 | R7 | R8 | R9 | R10 | 合计 |
22V功率W | 50 | 100 | 200 | 200 | 500 | 1000 | 2000 | 2000 | 2000 | 2000 | 10050W |
13. RCD模式参考 参数表:
RS档位 | RS1 | RS2 | RS3 | RS4 | RS5 | RS6 | RS7 | RS8 | RS9 | 合计 |
阻值 | 20Ω | 10Ω | 5Ω | 5Ω | 2Ω | 1Ω | 0.5Ω | 0.5Ω | 0.25Ω | |
最大电流 | 5A | 10A | 10A | 10A | 15A | 25A | 25A | 25A | 60A | |
C载档位 | C1 | C2 | C3 | C4 | C5 | C6 | C7 | C8 | C9 | |
电容 UF | 150UF | 300UF | 600UF | 600UF | 150UF | 3000UF | 6000UF | 6000UF | 6000UF | |
PF=0.7参考 W | 80 | 160 | 315 | 315 | 780 | 1570 | 3100 | 3100 | 3100 | 12KW |
PF=0.7 参考VA | 110 | 220 | 450 | 450 | 1100 | 2200 | 4500 | 4500 | 4500 | 18KVA |
在RCD模式下,可以调整负载功率因数PF值;方法如下:
1) 减小PF值:R载不变时减小RS阻值可以明显减小PF值,改变C载容值效果不明显;
2) 增大PF值:R载不变时增大RS阻值可以明显增加PF值,改变C载容值效果不明显;
3) 备注:RCD非线性负载模式下PF值取决与机器输出波形待非线性负载能力有关,即非线性负载下正弦波失真度;要根据机器实际情形调节RS值以达到所需求的PF值;
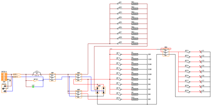
二. 维修示意图:
三. 注意事项:
1. 确认工作电源:单相220VAC/50HZ;
2. 负载输入:单相220VAC/50HZ;
3. 短路投载完成后,需把断路器拨到OFF;
4. 检查负载进风口和出风口无遮挡,出风口上方到遮挡物保持50cm以上距离;
5. 负载出风为高温,不要对准人出风,以免高温伤人;
6. 不要把易燃品或不耐高温物品放置在出风口处,以免损伤物品;<







地址:深圳市宝安区沙井街道新沙路安托山高科技工业园6栋4楼
注册地址: 深圳市盐田区沙头角沙盐路北侧海鹏苑3栋403
电话:189-2680-3311卢先生(智能测试设备)
电话:189-2680-3311卢先生(车载逆变器)
电话:189-4874-9789赵先生(微型逆变器)
扫一扫微信咨询
友情链接: 网站建设